
White Paper Overview
SiC MOSFETs are quickly proliferating in the power semiconductor market as some of the initial reliability concerns have been resolved and prices have decreased. As more devices become available in the market, it is important to understand both the commonalities and the differences with IGBTs so that the user can get the most out of each device.
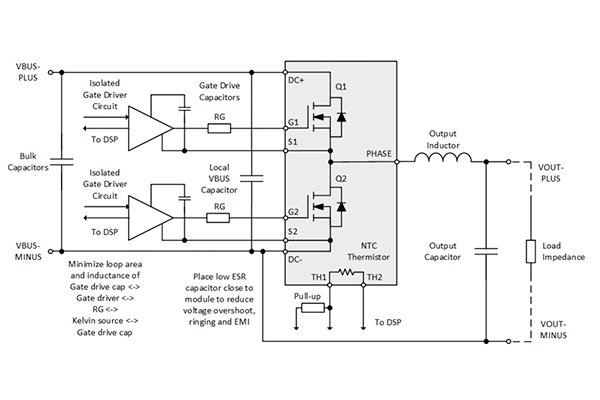
This paper provides an overview of the key characteristics of ON Semiconductor Gen 1 1200 V SiC MOSFETs and how they can be influenced by the driving conditions. This resource also provides a guideline on the usage of the NCP51705 an isolated gate driver for SiC MOSFETs.
