The challenge of constantly powering the billions of devices that make up the IoT is often addressed in discussions of growth. This article discusses energy harvesting as an effective solution.
With intelligence rapidly spreading to the multitude of ‘things' around us - from light bulbs, domestic appliances and cars to medical sensors, industrial machinery, and even entire cities - the Internet of Things (IoT) is clearly on the march. According to Gartner, the number of connected IoT nodes is expected to reach $20.4 billion by 2020, equating to many times more than the humans currently living on the Earth.
The growth of IoT, however, is not without its roadblocks. One of the challenges is keeping these billions of IoT devices energized 24x7, regardless of their location and application. There are the cost and human resource required for periodic battery replacements. Also, the impact on the environment of all added energy demands that such devices need to be taken into consideration.
A solution now emerging that can counter these constraints is energy harvesting. Using this technology, energy is captured from the surrounding environment and transformed into electricity. This could be from numerous possible sources (such as ambient light, vibrations, heat, or RF) that would otherwise be lost.
In an IoT context, the objective of energy harvesting is not to generate vast amounts of power, but to scavenge small quantities wherever they can be found. For example, from ambient light, the harvested power usually is between 10µW/cm2 and 10mW/cm2, depending on whether the source of light is outdoor or indoor. The energy generated from motion is of the order of 4µW/cm2 to 100µW/cm2, again depending on the sources (i.e., whether it is human or machine). Similarly, the thermal energy that can be drawn from a human body is around 30µW/cm2 and from RF about 0.1µW/cm2.
In simple terms, energy harvesting will enable businesses to truly harness the power of the IoT, while saving money and time that would have otherwise been wasted on batteries. According to market research firm IDTechEx, the annual energy harvesting business worldwide should exceed $5 billion by 2022. But how is the technology shaping up considering the trajectory of the growth ahead?
Energy Harvesting System Building Blocks
Essentially, energy harvesting is a three-step process: collection, conditioning, and storage. A transducer captures the energy from sources (like ambient light, heat, vibrations, pressure, RF, etc.) and outputs electrical energy. Next, a power management IC conditions the incoming electrical voltage to suit the load before passing it to a storage device - usually a supercapacitor - that acts as a buffer between low power, intermittent primary energy source, high power, and continuous load.
Depending on the primary energy source, energy harvesting systems use different types of transducers. For example, photovoltaic energy harvesters capture the light energy, both from outdoors and indoors, to supplement and even eliminate batteries from consumer and industrial applications. Likewise, piezoelectric transducers generate a voltage when mechanically stressed through pressure or movement. With vibrations all around us in cars, aircraft, automation equipment, and even the human body, these transducers hold the promise of powering up numerous IoT devices. The PPA-1021 from Mide is a 0.74mm thick piezoelectric transducer that generates a DC output of 4.5mW at 28.2V by capturing vibrational energy.
Utilizing waste heat, thermoelectric transducers generate power when a temperature differential exists at the junction of two dissimilar metals - a phenomenon known as the Seebeck effect. The Micropelt TE-CORE thermal harvesting module is designed to capture the locally available waste heat and convert it into electricity. Operating on a temperature differential of <10°C, it provides configurable output between 1.8V and 4.5V.
Managing the Harvested Power
To condition the harvested energy and maintain stable power supply to the connected load, the energy harvesting apparatus will need to include some form of Power Management Integrated Circuit (PMIC). Designed for super-low power deployments, the Cypress S6AE101A energy harvesting PMIC requires an operating current and start-up power of only 250nA and 1.2µW respectively.
Via this chip, compact solar cells under low-brightness conditions of approximately 100lx can provide adequate power to run IoT devices. As shown in Figure 1, it stores power generated in an output capacitor using a built-in switch control. If the power from solar cells is not sufficient for the connected load, it supplements the power supply from the battery reserve. Offered as a battery-free wireless sensor node solution with an Over-Voltage Protection (OVP) mechanism, its applications include wireless sensors for HVAC, lighting and security systems, plus Bluetooth smart sensors.

Figure 1. Power management system for solar power harvesting based on a Cypress S6AE101A PMIC. Image courtesy of Cypress.
The LTC3588-2 from Linear Technology is another energy harvesting PMIC designed to interface directly with piezoelectric, solar, or magnetic transducers. It can rectify voltage waveforms and store harvested energy on an external capacitor. It bleeds off any excess power via an internal shunt regulator while regulating output voltage by means of a high-efficiency nano-power synchronous buck regulator. With four selectable output voltages of 3.45V, 4.1V, 4.5V, and 5.0V, it can supply up to 100mA of continuous output current. To provide OVP, the chip includes an input protective shunt set at 20V. Tire pressure sensors and mobile asset tracking are among its potential uses.
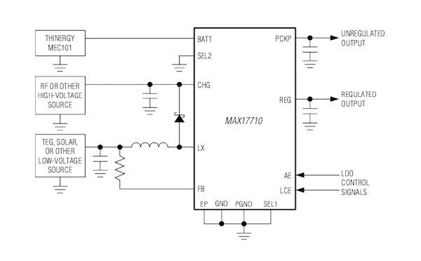
For charging and protecting micro-power storage cells, Maxim Integrated offers the MAX17710 PMIC with boost regulation circuitry. Supplied in a 12-pin UTDFN package, this chip is optimized for poorly regulated sources, such as those that are commonly found in energy harvesting scenarios, with voltage levels as low as 0.75V being applicable. While the output values range from 1µW to 100mW, the MAX17710 also includes an internal regulator for over-charging protection. Output voltages supplied to the target applications are regulated using a Low-Dropout (LDO) linear regulator with selectable voltages of 3.3V, 2.3V, or 1.8V. The output regulator operates in selectable low power or ultra-low power modes to minimize draining of the cell.

Figure 2. Energy harvesting for charging micro-power storage cells via the Maxim MAX17710. Image courtesy of Maxim Integrated.
The Right Power All the Time
With high energy storage capacities, supercapacitors provide stable power to continuous loads in devices dependent on energy harvesting. Offering high capacitance levels, the DMH series of supercapacitors by Murata act both as an energy buffer and peak power assist for such devices. With 35mF capacitance, a 4.5V rated voltage and 300mΩ Electro-Static Resistance (ESR) in a 20mm x 20mm x 0.4mm package, these supercapacitors are suitable for applications with limited space and battery life. With a paper-thin form factor, they can sit below a coin cell battery, inside a smart card, or behind the screen of a device. Key applications include wearable technology, retail systems, e-readers, and low-profile I/O smart devices.
Developing New Products
The eZ430-RF2500-SHE, a solar energy harvesting development tool from Texas Instruments, enables design engineers to create and test a perpetually powered wireless sensor network. Driven by an ultra-low-power MCU, this tool includes a high-efficiency solar panel that provides enough power to run a wireless sensor application without the need for any additional batteries, even under indoor lighting conditions.
Offering energy harvesting, energy management, and storage in one package, To Go Kit by Wurth Electronics is also a complete development tool. The kit includes a solar cell (32mm x 50mm) and a thermos-generator (40mm x 40mm) as two energy harvesting sources and comes with an EFM32 Giant Gecko MCU using a 48MHz ARM Cortex™ M3 core.
With energy harvesting technologies showing the promise of green energy almost everywhere, researchers are busy exploring new application possibilities. In one such case, the scientists at the University of Michigan have reached the very heart of the technology by developing a device that harvests energy from human heartbeats, thereby powering up a pacemaker or an implanted defibrillator. This development can potentially eliminate both the risk and hassle associated with the periodic battery replacements for critical medical devices. Along the same lines, researchers are also working on harvesting energy from human body heat, movement and vibration to support the power requirements of implantable IoT devices. Energy is in abundance all around, but currently, that is not the case for usable power. Energy harvesting bridges this gap and, as a result, it will have an important role to play in all our future endeavors.
Cover image courtesy of Mouser.
Industry Articles are a form of content that allows industry partners to share useful news, messages, and technology with All About Circuits readers in a way editorial content is not well suited to. All Industry Articles are subject to strict editorial guidelines with the intention of offering readers useful news, technical expertise, or stories. The viewpoints and opinions expressed in Industry Articles are those of the partner and not necessarily those of All About Circuits or its writers.
