The STSPIN32F0B from STMicroelectronics is a system-in-package that includes a microcontroller, a gate driver, a DC/DC converter, a linear regulator, and an operational amplifier.
DC motors can be divided into three general categories: brushed DC motors, stepper motors, and brushless DC motors. The most straightforward variety is the brushed DC motor. If you want to make it turn, all you need to do is supply a voltage—the polarity reversal needed to keep the motor rotating is provided by brushes that create a sequence of physical connections and disconnections.
Stepper motors don’t have brushes; rotation is achieved by applying a specific sequence of control voltages. Steppers are ideal when you need precision rotation that occurs in discrete steps, and in general they are limited to low-power applications.
Brushless DC (BLDC) motors combine features of brushed DC motors and stepper motors. Commutation is achieved electrically, as with stepper motors, but BLDC motors, like brushed DC motors, are designed for higher-power continuous rotation. You can read more about brushless DC motors in this article on sensorless BLDC control.

This graphic, taken from an STMicro document entitled “An Introduction to Electric Motors,” gives you a basic idea of the structure and operation of a three-phase brushless DC motor.
Integrated Circuits for BLDC Systems
Controlling a BLDC motor is not a particularly simple task. The drive voltages must be carefully controlled in accordance with information from position sensors or from the motor’s back EMF. It’s not surprising, then, that IC manufacturers have created devices that greatly simplify the task of BLDC control.
Advantages of BLDC Motors
The availability of convenient controller ICs is a good thing, not only because it makes engineers’ lives a little easier, but also because it allows more systems to benefit from the superior performance offered by brushless motors. Compared to brushed DC motors, BLDC motors are more efficient, more compatible with high-precision control techniques, and more durable.
They also generate less electrical noise, because there are no brushes to create high-energy connection/disconnection transients. In some situations, the use of a brushed DC motor may be simply impossible—the commutation transients create sparks that would presumably be dangerous in facilities that might contain explosive fumes (I can’t say for sure, though—I’ve never worked in an explosive environment).
The STSPIN32F0B
If there is an upper limit on the amount of functionality that can be integrated into a single motor-control IC, I think that STMicro is approaching it. I’m not saying that this is necessarily fantastic, because in my opinion extremely high levels of integration are sometimes a bit overwhelming, but if a system-in-package is the type of BLDC motor controller that you’re looking for, the STSPIN32F0B is a good place to start.
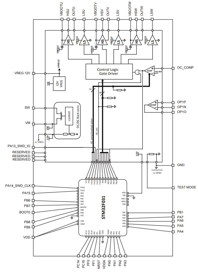
This device, which comes in a 7 mm × 7 mm VFQFPN48 package, includes
- three-phase gate drivers with integrated bootstrap diodes,
- a 32-bit microcontroller built around an Arm Cortex-M0 core,
- a DC/DC converter, which generates a 3.3 V supply that powers the microcontroller and is available to external components,
- a low-dropout linear regulator that powers the gate drivers,
- a rail-to-rail-output operational amplifier that can be used for current sensing, and
- a comparator that can provide overcurrent protection by monitoring the load current and comparing it to a threshold set by the microcontroller.

Diagram taken from the STSPIN32F0B datasheet.
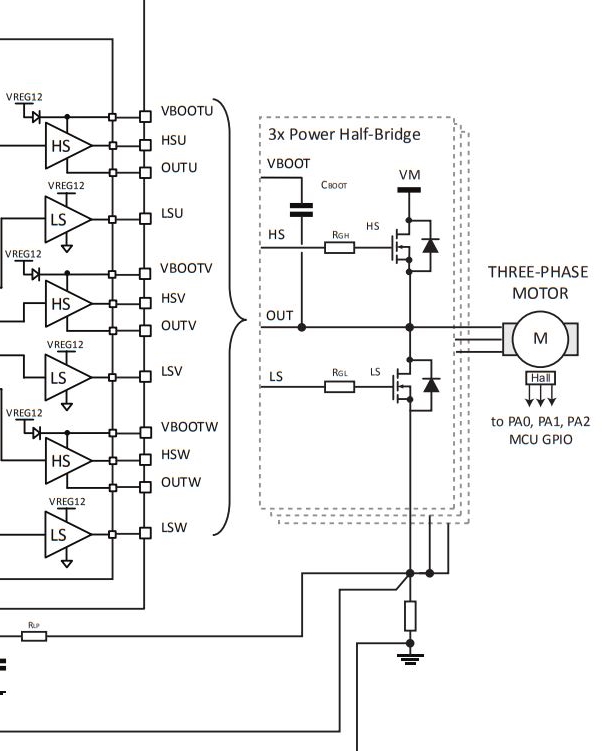
With an IC like this, it’s important to point out the components that are not integrated into the package. You’ll need an assortment of external capacitors and resistors, as usual, but the most prominent external components are the motor-drive transistors.
The STSPIN32F0B provides gate-drive outputs, not motor-drive outputs. As shown in the application example on page 27 of the datasheet, the final system must include three half-bridge drivers (one per motor phase). Each half-bridge uses two N-channel MOSFETs, as shown in the diagram below.

The STSPIN32F0B’s gate drivers, which have a current capacity of 600 mA, are also compatible with IGBTs. If you’re interested in learning more about this type of transistor, which is more or less a hybrid of a MOSFET and a BJT, I recently wrote an article on an isolated IGBT gate driver from Analog Devices, and this article on high-power transistors provides a thorough comparison of MOSFETs, BJTs, and IGBTs.
Do you have any experience with brushless DC motor control? Feel free to share part recommendations in the comments section below.
