The MAX28200 is a small (1.7 mm × 1.8 mm), low-cost microcontroller that supports a wide supply-voltage range and consumes 0.2 µA in its low-power mode.
My initial interest in this part was based on a very simple observation: it is a microcontroller made by Maxim. Various IC manufacturers come to my mind when I think about microcontrollers—Texas Instruments, Microchip, Silicon Labs, and so forth. For some reason, I have not established any mental association between Maxim and MCUs.
To some degree, this is not surprising, because microcontrollers do not seem to be a central product category for Maxim. However, I have a favorable opinion of Maxim’s ICs and the fact that the company is actively developing microcontroller products makes me wonder—Does this new MCU have something special to offer? Is there something that sets it apart from the numerous devices being released by the more dominant members of the microcontroller industry?
I cannot possibly provide a definitive answer to those questions, simply because I cannot have anything approaching a thorough knowledge of the countless microcontrollers that are currently available. Nonetheless, I think that I have enough experience with microcontrollers and embedded system design to highlight some interesting characteristics and to formulate a general idea of why the MAX28200 might be a good option for certain types of applications.
Simpler Can Be Better
One thing that catches my eye when I look at the MAX28200 datasheet is that the part and the documentation seem to be “scaled down,” as though Maxim is trying to focus on basic functionality, basic information, and special features that are particularly valuable within a limited set of applications.

Diagram taken from the MAX28200 datasheet.
Many microcontrollers are becoming more and more complex these days; the list of features and peripherals continues to expand, and the datasheets get longer and longer. This is certainly not bad and is extremely beneficial in some applications, but there is also something refreshing about a microcontroller that is not quite so overwhelming.
As you can see in the block diagram, the MAX28200 has a fairly modest list of peripherals. There is no SPI or UART, no DAC, no USB module, no parallel memory interface, no real-time clock, no DMA. The ADC does not have “high-performance” specifications, though it is perfectly adequate for many applications. The device is not built around an Arm core; instead, it uses Maxim’s own 16-bit MAXQ20 processor. If I’m interpreting the datasheet correctly, the only clocking option is a low-precision internal oscillator that has a typical frequency of 12 MHz.
Just to be clear, I am not listing these characteristics in an attempt to emphasize everything that the MAX28200 is lacking. On the contrary, I am attempting to demonstrate that the MAX28200 omits various features and peripherals that are not necessary in many applications. This is a good thing; functionality costs money and increases complexity, and it is not good engineering to imperil both the budget and the schedule by choosing a microcontroller whose performance is an order of magnitude higher than what the system actually requires.
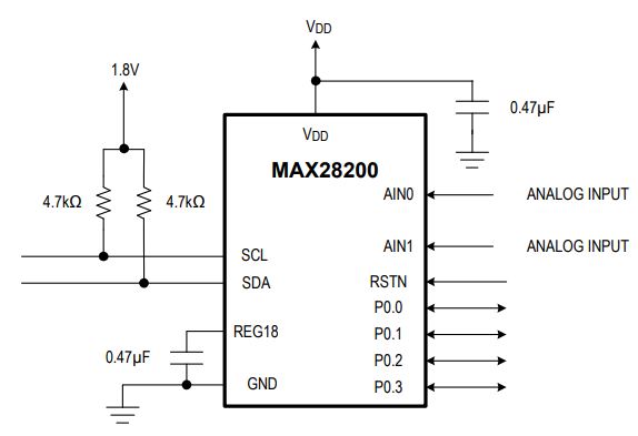
The datasheet presents a typical application circuit that certainly reinforces the idea of a scaled-down device:

Diagram taken from the MAX28200 datasheet.
Low-Power Operation
For those who design low-power, battery-operated devices, the MAX28200 is certainly worthy of consideration. Current consumption can be reduced to 0.2 µA (2 µA maximum) by placing the device in “stop mode”. When the processor is in active mode and running at the nominal internal-oscillator frequency of 12 MHz, the typical current consumption is 2.7 mA.
The MAX28200 accepts a supply voltage anywhere from 1.71 V to 3.63 V. If I recall correctly, this range is more generous than what I typically see with microcontrollers. It seems to me that this wide supply range would help to extend battery life or simplify the power-supply design (or both).
Security
An interesting feature of the MAX28200 is the SHA-3 (Secure Hash Algorithm 3) authentication module. The device has a preprogrammed 128-bit key, and the SHA-3 module supports I2C-based challenge and response authentication. I’ve never worked on a system that requires this type of data security, but I imagine that it could come in handy in certain applications.

Diagram taken from the MAX28200 datasheet.
What do you think about this new microcontroller from Maxim? Have you worked with another device that offers a similar combination of features? Feel free to let us know in the comments section below.
