LTC2879X is an Analog Devices RS485/RS422 transceiver which offers robust operation in industrial environments up to 175°C.
The LTC2879X is guaranteed to operate over a wide temperature range of –55°C to 175°C. The device employs an overvoltage protection that can tolerate ±60V on the bus pins. The LTC2879X includes ±52kV Human Body Model (HBM) ESD protection and has a common mode range of ±25 V. These features make the device suitable for applications such as oil and gas exploration, high-temperature industrial control and military systems. In the rest of the article, we’ll briefly discuss some of the important features of the LTC2879X.
RS485 and RS422 use differential-data signaling across a twisted pair of wires. This physical layer permits either high-speed or long-distance data transmission. The RS422 standard allows up to 10 transmitter/receivers on a shared differential pair. RS485 was built upon the RS422 standard to allow up to 32 driver/receiver pairs. This IC extends the protocol’s capability to 96 LTC2879X nodes along a shared line.
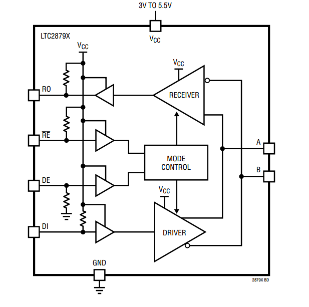
The block diagram of the LTC2879X is shown in Figure 1 below. Pin A is the non-inverting output of the driver and the non-inverting input of the receiver. Pin B is the inverting output of the driver and the inverting input of the receiver. RO is the receiver output. When in the receive mode, RO goes to logic high for A-B > 200 mV and to logic low for A-B < 200 mV. In the transmit mode, the driver outputs are enabled and a logic low (high) on DI leads to a negative (positive) differential voltage between A and B. The DE and REpins are the driver and receiver enable ports, respectively.

The block diagram of the LTC2879X. Image courtesy of Analog Devices.
Wide Temperature Range
The LTC2879X can operate over a wide temperature range of –55°C to 175°C. This is achieved by applying some special processing steps in the chip fabrication. In addition to using low-drift, low-leakage circuitry, a thermal shutdown circuitry is avoided to enable the device to operate at 175°C.
Overvoltage and Overcurrent Protection
The LTC2879X is designed to tolerate overvoltage levels of ±60V. Overvoltage protection is particularly important in industrial applications where both power and data cables are routed in the same conduit. In such cases, a loose connection or a wiring error can inadvertently connect a 24V power supply to the data cable and destroy a standard RS-485 transceiver.
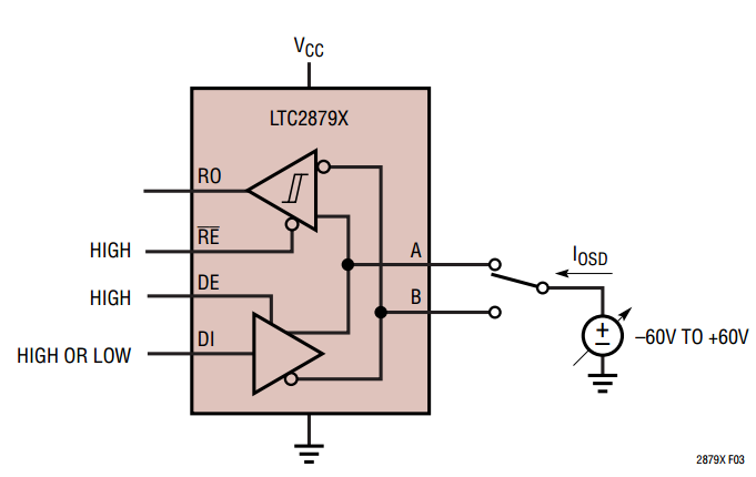
However, the LTC2879X has overvoltage protection and can survive fault connections to ±60V. In addition to overvoltage protection, the LTC2876X has overcurrent protection which protects driver outputs A and B from short circuits to any voltage within ±60V. The maximum short-circuit current is ±250 mA. The test circuit for the driver output short-circuit current is shown below.

Short-circuit test circuit. Image courtesy of Analog Devices.
ESD Protection
The HBM is a standard to test a device with ESD events similar to those observed during manufacturing and handling. It can include experiments where an ESD gun is discharged to a pin under test through an air gap (see below).

26-kV ESD gun discharged to an unprotected LTC2879X. Image courtesy of Analog Devices.
The bus pins of LTC2879X can tolerate the ±52 kV human-body model (HBM) when unpowered and ±26 kV HBM when powered. Other pins of the chip are protected to ±15 kV ESD. Including an ESD protection is important particularly for those ports of the chip that are exposed and can be connected to a charged interface cable.
Failsafe Operation
Consider the RS-485 based multi-driver bus shown in the figure below. When none of the transmitters are driving the bus, the termination resistor forces the potential difference between the differential pair to be zero volts.

A terminated multi-driver bus. Image courtesy of Renesas Electronics.
This voltage is indeterminate for a standard RS-485 receiver because most are designed to trigger at threshold voltages on the signal lines as the potential difference (A-B) rises past about 200 mV or falls below about -200 mV as a logic high and low, respectively.
The figure below shows that a 0V input is indeterminate for an RS-485 receiver which employs balanced thresholds. In this particular example, the receiver actually compares the input voltage with ±120 mV thresholds and determines the output value, RO, based on this comparison.

Balanced signal threshold voltages. Image courtesy of Analog Devices.
Applying zero volt to a standard RS-485 receiver with balanced thresholds can lead to a logic high, or a logic low, or even worse oscillations at the output of the receiver. To avoid this situation, some RS-485 transceivers employ a failsafe function that forces the output to be logic high when the inputs are floating, shorted together, or terminated but not driven.
This is done by employing unbalanced thresholds where the input high threshold voltage of the receiver is changed to a slightly negative voltage. For example, as shown in the figure below, the high threshold voltage of the receiver can be lowered to -75 mV. In this way, the zero volt presented by a shorted bus will be above the high threshold and the output of the receiver will be a logic high.

Unbalanced signal threshold voltages. Image courtesy of Analog Devices.
With this modification, a 0V input is no longer indeterminate but, now, it’s difficult to design much hysteresis into the receiver inputs and the noise performance will be lower than a standard receiver which uses balanced thresholds (compare VTSwith VTFSin in the figure below). Besides, the asymmetrical threshold values cause duty cycle distortion. This can be understood by comparing RO waveforms in the previous two figures.

The failsafe feature of the LTC2879X modifies the device rising threshold. Image courtesy of Analog Devices.
To avoid the disadvantages of the unbalanced receiver thresholds, the LTC2879X utilizes a special failsafe function: for normal data signals, the thresholds are ±120 mV but when the input signal falls between these thresholds for more than about 1.5 s, the receiver changes its rising threshold from +120 mV to -75 mV. With this dynamic threshold modification, the LTC2879X achieves failsafe functionality without altering the normal signal threshold values and, consequently, without degrading the noise performance and duty cycle distortion of the receiver.
In this article, we looked at some of the important features of the LTC2879X. The device offers a wide temperature range. It has overvoltage and ESD protection and supports large common mode range. These features make the LTC2879X suitable for harsh industrial environments.
What are other possible options for such applications? If you have any experience with the LTC2879X or other similar parts, please let us know in the comments below.
