See what's inside this Bluetooth device that allows you to use your radio for wireless music in your car.
The VICTSING Wireless Bluetooth FM Transmitter connects through Bluetooth to a user's smartphone to provide speakerphone functionality and wireless music transmission through an integrated FM transmitter to a user’s car stereo.

Image courtesy of Amazon
Disassembly
To disassemble the power plug, remove the thermoplastic screw in the middle of the case and then gently pry apart the top and bottom parts of the case to release four additional plastic clips. There you will find a single circuit board with four soldered wires that provide power and an antenna connection to the rest of the device.

A look inside the USB plug
To disassemble the main device, use a sharp tool to pry between and then underneath the LCD cover and outer bezel to release the double-sided tape holding it in place. Remove two screws that are visible and then pry around the perimeter of the case to release the three additional plastic clips. If you wish to remove either circuit board, you will need to desolder the four wires that connect the top and bottom circuit boards.
The Chips Inside
Here's what greets us when we pull the main device open.

Let's go through what chips we find inside. You can follow along based on the numbers displayed in the image below:

Chip 1: Digital FM Transmitter for Portable Devices
Topside markings:
- 8027
- 3445
- 6TCC
This FM transmitter covers 76 MHz to 108 MHz and supports RDS/RBDS data transmission. It supports multiple system clock frequencies (12 MHz or 24 MHz), I²C communication, and requires only two additional passive components to operate. The chip performs automatic gain control on the left and right audio channels and then uses an ADC to digitize them almost immediately upon entering the chip. The Radio Data System (RDS) data is added to the audio information and transmitted with the audio signal. This chip is controlled by the main microprocessor with I2C.

Image taken from the datasheet
Chip 2: Audio Application Processor
Topside markings:
- MySilicon
- AP8048A
- CMD6ACLR
This System-on-Chip integrates an ARM Cortex-M3, MMC Card Controller, USB Controller, ADC, DAC, and other features in a single chip. The firmware supports audio encoders and decoders (codecs) and the external Bluetooth audio module. Additionally, this SoC supports multiple GPIOs, UART, PWM, and firmware upgrade through the SD/USB drive. This is the main control chip for the device and communicates with the Bluetooth module, the FM transmitter module, and the display for the device.
Chip 3: 8 Mbit SPI Flash Memory
Topside markings:
- Kynix
- 25Q80
This 8Mbit flash memory uses the Serial Peripheral Interface to store configuration information for the AP8048A SOC. It is capable of dual/quad speed SPI data transfer at 180 Mbits/s and 360 Mbits/s respectively.
Chip 4: Mediatek Bluetooth Module and FM receiver
Topside markings:
- MV MTK RF
- Mediatek
- MT6622N
This dual mode IC is a Bluetooth V2.1 + Enhanced Data Rate transceiver and FM receiver is based on a 32-bit RISC microprocessor. The chip has an integrated LDO for direct connection to a power source and features high-speed UART communication as well as built-in RAM and ROM.
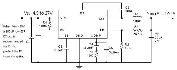
Chip 5: 3A Synchronous Buck Converter
Topside markings:
- HF6215
- Q124F
This adjustable-output synchronous buck converter accepts input voltages that range from 4.5 V to 27 V and can deliver an output of up to 3 A. Hidden inside the epoxy case of the IC is a pair of MOSFETs that are alternatingly switched on and off by a current comparator to serially charge and then discharge an inductor and capacitor combination.

Image taken from the datasheet
Summary
This circuit utilizes several purpose-built microchips to achieve its design goal in a small package at an affordable price.
Next Teardown: Solar-Powered Ultrasonic Dog Repellent

