Extending the battery life of wearable devices like Bluetooth headsets and hearables is a major hurdle for designers. In an attempt to address this issue, Maxim Integrated just released two new PMICs to boost integration with single inductor multiple output (SIMO) regulator to maintain a very long battery life.
If there is a single most critical issue in wearable designs, it's most likely ensuring ultra-low-power for highly compact lithium-ion battery-operated devices. The industry research firm IHS Markit forecasts battery management ICs to show the fastest compound annual growth rate (CAGR) of 29 percent from 2017 to 2020.
The wearable devices such as Bluetooth headphones, hearables, smart watches, and health monitors are demanding a new breed of power management ICs (PMICs) that facilitate highly-integrated battery charging and power supply solutions.

Dopple's Bluetooth music headset employs a PMIC solution optimized for small lithium-ion batteries. All images courtesy of Maxim Integrated.
The majority of PMICs for lithium-ion battery-operated devices require additional components like a charger and boost, buck and low dropout (LDO) regulators. Then, there are current regulators for LED indicators.
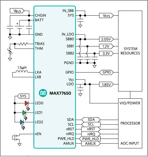
What Maxim Integrated has done is integrate all these functions into a single PMIC that measures 19.2 mm2. The San Jose, California–based analog design house has unveiled two PMICs—MAX77650 and MAX77651—that feature a single inductor multiple output (SIMO) buck-boost regulator.

The MAX77650. Screenshot from this video
That, in turn, facilitates three independently programmable power rails from a single inductor, a 150 mA LDO, and three current sink drivers to reduce overall component count and maximize available board space.
An LDO is typically used to power sensitive analog devices within the system. Maxim's new PMICs incorporate a 150 mA LDO to ensure ripple rejection for audio and other noise-sensitive applications.
The multi-output regulator can provide 0.8 V to 5.25 V to the system. And three programmable sinks are commonly used to drive RGB indicators.
Anatomy of a PMIC
There is internal on/off controller that provides a controlled startup sequence for the regulators and provides supervisory functionality when the devices are on. Next, a highly configurable linear charger supports a wide range of lithium-ion batteries and includes battery temperature monitoring for additional safety.
Both PMICs include an analog multiplexer (MUX) output for safe battery monitoring. These analog multiplexers switch several internal voltage and current signals to an external node for monitoring the battery operations.

The MAX77650 battery management IC is designed to support ultra-low-power hearable and wearable applications.
But why two PMICs instead of one? Scott Kim, Executive Business Manager, Mobile Power at Maxim Integrated, cites design flexibility. "The MAX77650 chip operates up to 3.3 V and the MAX77651 chip operates up to 5V."
Kim added that these PMICs include factory programmable options that allow wearable designers to tailor solutions according to their specific requirements. Moreover, a bidirectional I2C interface allows design engineers to configure and check the status of the devices.
Kim also quoted Dopple B.V., the Netherlands-based maker of Bluetooth music headsets, which is using the MAX77650 battery management chip in its wearable designs.
