This article looks at new requirements created by the US Department of Energy regarding efficiency standards for external power supplies.
For offline power supplies, multiple global regulatory agencies have proposed efficiency standards to further improve global energy savings, and those standards become more stringent as they evolve. Especially with the recent trend of adopting USB PD, QC, and other fast charging protocols, new cell phone and tablet adaptors are being designed at higher-than-ever power levels, and the manufacturers are facing many new challenges in improving efficiency while still maintaining low cost and small size.
With the introduction of a new set of requirements(PDF) by the US Department of Energy (DOE) that became law in February 2016, it has become mandatory for manufacturers to improve the efficiency of old designs to meet DoE Level VI in order to sell them to the US market.
While Level VI is already a regulation, it is also expected that other energy specifications that are currently only applied voluntarily will become mandatory in the very near future. For example, EU CoC Tier2 specs have more stringent requirements than Level VI and may become an enforced spec as early as 2018. Quick charge and telecom adaptors are already adopting the CoC Tier2 standard. Many other countries will also gradually follow these specs as they become effective.
For single-output USB PD adaptors, products under production or under design are mostly either 15W (5V3A), 27W (up to 9V/3A), 45W (up to 15V/3A), and 60W (up to 20V/3A) (see Table 1). Direct charging was only recently adopted in the PD standard.
| Minimum Average Efficiency | DoE Level VI | CoC Tier2 |
| 15W Adaptor | 81.40% | 81.8% |
| 30W Adaptor | 87% | 87.7% |
| 45W Adaptor | 87.70% | 88.85% |
| 60W Adaptor | 88% | 89% |
For fast-charging adaptors, the single-switch flyback converter with secondary feedback is still the most popular topology as a result of its balance between cost and performance (see Figure 1). Besides the necessary primary-side flyback controller, many design engineers tend to hesitate on whether to choose flyback synchronous rectifiers (SR) or simple Schottky diodes as the secondary-side switch. Although it is rather commonly known that SR brings better efficiency, design engineers must still consider these major questions: Is additional efficiency necessary to sell my product and will I pay more? Do I need additional space to adopt an SR solution?

Figure 1. Typical block diagram for a flyback power supply used in fast chargers.
MPS offers a series of continuous and discontinuous conduction mode (CCM, DCM) compatible SR controllers and recently released the MP6907 controller and the industry’s first 100V ideal diode: the MP6910A.
For any adaptor designed to run in CCM to minimize size, the secondary current does not fall to zero when the primary current turns on, so it is very important to turn off the SR as soon as possible to prevent shoot-through. With MPS’s solution, VG is adjusted to keep the MOSFET’s VDS constant. As the current drops during CCM, the driver’s VG also drops, so the MOSFET is running at linear mode at a lower current. Therefore, when the voltage reverses, the driver turns off at a low current with a low VG, so the turn off speed is very fast to ensure safe CCM operation. Additionally, the SR MOSFET conduction time is maximized to ensure optimum efficiency. MPS’s SR controllers also support DCM and quasi-resonant mode.
Many SR controllers on the market take longer to turn off, causing high VDS spikes across the SR MOSFET, which demands a MOSFET with a higher BV, which decreases efficiency (see Figure 2). MPS’ SR controllers switch more smoothly under the same CCM conditions with lower EMI.

Figure 2. MPS SR controller operation priciples.
For a detailed explanation of MPS’ CCM-compatible SR operation and design tips, please refer to the AN077 application note (PDF).
Figure 3 below shows the efficiency measurement on a 12V, 45W adaptor evaluation board (EVB) from MPS, which uses the HFC0500 as a flyback controller and compares using the MP6907 as the SR controller to control a 100V MOSFET against using a 100V, 40A Schottky diode. The red curve with the SR as the secondary switch shows that the EVB efficiency is higher than the DoE VI, CoC Tier1, and CoC Tier2 specifications. The curve with the Schottky diode shows the efficiency is about 2% less, meaning the average efficiency would marginally meet DoE level VI and definitely fail the CoC Tier1 and Tier2 specifications.

Figure 3. EVB efficiency comparisons with Schottky Diode and SR MOSFET on a 45W adaptor.
Figure 4 shows a thermal image for both the SR MOSFET and Schottky diode (both TO220 packages) under room temperature without heatsink. The SR MOSFET is very efficient, with a temperature rise of ~35°C, while the Schottky diode has a ~95°C temperature rise. A heatsink is nearly mandatory on the diode for a closed-frame adaptor design, which adds to cost and space in production. Attaching a heatsink is a manual process that is unfriendly to the assembly process. Therefore, the SR IC+FET cost is similar to a diode+heatsink cost, if not lower.

Figure 4. 45W EVB comparison.
Typically, the less output voltage and the more output current a design has, the higher efficiency it can achieve by using an SR. While it’s difficult to set a boundary, it’s fair to say that a 5V/1A cell phone adaptor might not need an SR, while a 5V/3A adaptor would definitely benefit from one. A 12V/1A telecom adaptor might not need an SR, but a 12V/2.5A telecom adaptor definitely does. For >50V outputs, the SR may not be an efficient option.
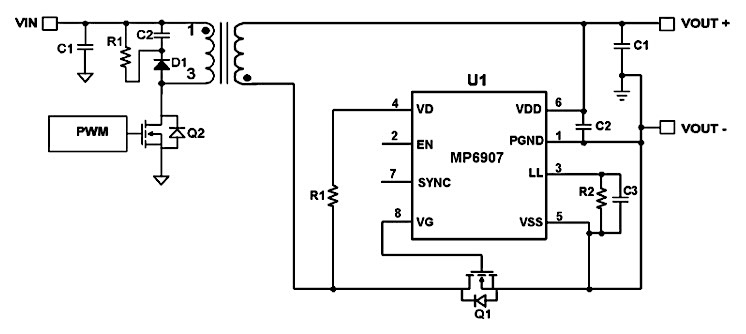
For USB PD or other adaptors that support a fast charging protocol, it is indeed necessary to consider using an SR as a secondary switch (see Figure 5).

Figure 5. Typical SR controller block diagram with MOSFET on the low side.
For an adaptor that was designed at a lower power and can adopt a Schottky diode without a heatsink, replacing the Shottky diode with an SR controller, MOSFET, and a few other components can add to space. However, with an ideal diode (an SR controller and MOSFET integrated into the same package), space can be saved by using an SR solution.
Compared to a large Schottky diode, which requires a large package (such as TO220 or D2PAK) to dissipate additional heat due to extra loss, the ideal diode solution may appear compact and small (see Figure 6 through Figure 8). Ideal diodes are also available in TO220 packages for higher power ratings, which may replace TO220 Schottky diodes plus heatsink (see Table 2). Further, MPS will release its SR and other IC products for evolving direct charging market, so please expect future articles on these solutions.
| Adapter (TA=90°C) | Open Frame (TA=50°C) | |
| MP6910A-SOIC8 | 2.5A | 4.5A |
| MP6910A-TO220 | 4A | (>4.5A) |

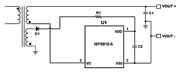
Figure 6. Ideal diode with IC supply from output voltage directly (>8V output).

Figure 7. Ideal diode with IC supply from auxiliary winding (>8V output).

Figure 8. MP6907 SR Controller (left) and MP6910A SR Ideal Diode (right) evaluation boards. Both are in SOIC8 Packages.
Industry Articles are a form of content that allows industry partners to share useful news, messages, and technology with All About Circuits readers in a way editorial content is not well suited to. All Industry Articles are subject to strict editorial guidelines with the intention of offering readers useful news, technical expertise, or stories. The viewpoints and opinions expressed in Industry Articles are those of the partner and not necessarily those of All About Circuits or its writers.
