Baofeng Technology produces inexpensive amateur radios. All About Circuits purchased a radio to take apart and look inside.
About the Radio
Baeofang Technologies produces radios that are some of the least expensive on the market. For $25 from Amazon (at the time of publication), we bought a dual-band handheld transceiver (HT) that operates in the VHF and UHF amateur bands. This is the type of radio that tends to end up in emergency kits or the car glove box for emergencies.
Before you buy one, you should investigate licensing requirements in your country. Broadcasting on certain frequencies without the proper authorization is illegal in many places around the globe.

Image courtesy of Amazon.
The radios we took apart for this week's teardown are the UV-5R and the UV-5RB, though there appear to be many products by Baoefang with a similar product designation (UV-5R, UV-5RA, UV-5RB, UV-5RC, UV-5R+, UV-5R V2, etc...). While only the UV-5RB will appear in the following article, the interior layout of the two radios is largely identical. I opened two radios because the UV-5RB that I initially tore down had multiple integrated circuits with illegible or completely absent top-side markings.
Schematic courtesy of QRZCQ. Click to enlarge
The schematic matches the components in the radio to a large degree. However, some slight discrepancies between the schematic and the circuit board I had in front of me lead me to believe this schematic is for a design variant.
The duplex transceiver and separate FM receiver on this circuit board can be controlled with I²C, so it should come as no surprise that there are people out there who have deconstructed the device and programmed their own microcontrollers.
Again, I'll again caution you to read and understand the laws surrounding broadcast in your jurisdiction. You must be licensed to operate a radio that transmits on certain frequencies and fines in the US are in the five-figure range.
Tearing Down the Radio
Begin the teardown by removing the battery and the belt-clip. Pull the volume on/off knob off of the potentiometer and unscrew the antenna.
The potentiometer and antenna are secured to the case with threaded retaining rings (spanner nuts). The can be unthreaded with a flathead screwdriver, forceps, or perhaps a retaining ring plier. Remove the four visible thermoplastic screws with a T-8 head. Then remove the small piece at the top of the radio that held the belt-clip.
The circuit board and metal backplate can be gently pried up and out from the front of the case and removed.
Finally, the circuit board can be removed from the metal backing after several Phillips head screws are removed.
See the video below for more details.
A Look Inside

| Top-Side Marking | Description | More Information |
|---|---|---|
| None | EM78P568 Microcontroller | Datasheet |
| BL24C64 | I²C EEPROM | Datasheet |
| BF-B 1223 | ||
| AT1846S | Single-Chip Transceiver | Website |
| RDA 5802N | Single-Chip Broadcast FM Radio Tuner | Datasheet |
| LM358L | Dual Operational Amplifeer | Datasheet |
| TDA2822 | Low Voltage Power Amplifer | Datasheet |
| None | Hitachi HD44780 LCD Controller / Driver | Datasheet |
The digital circuits on the board (2, 3, 4, 5, 8) are controlled primarily through I²C by the microcontroller (1). Two analog amplifiers (6, 7) amplify the audio from the onboard microphone (6) and the external microphone/speaker connectors (7).

Front and reverse circuit board sides with integrated circuits of interest outlined and numbered
(1) EM78P568 Microcontroller (Red)
This microcontroller is powered by a low-power, high-speed 8-bit RISC microprocessor with 26 Kilobytes of one-time programmable (OTP) read only memory.

EM78P568 block diagram. Image courtesy of Elan Microelectronics Corp.
It also features tone generators capable of generating Continuous Tone Coded Squelch System (CTCSS) and Dual Tone Modulated Frequency (DTMF), as well as detectors for both. These can be used as a means of access control to a repeater—a radio that broadcasts the CTCSS tone will have its message relayed, while a radio that doesn't broadcast the tone will not.
Alternatively, it can be used to enable reception on a particular receiver without disturbing other listeners on the channel. Imagine having a dozen users on the same channel and the ability to transmit to an individual user, subgroup, or the entire userbase.
(2) BL24C64 (Orange)

24C64 block diagram. Image courtesy of Microchip
This is an I²C Electrically Erasable Programmable Read Only Memory (EEPROM) that supports a maximum clock frequency of 400 kHz. There are three inputs on the IC that allow eight different addresses on the same line. Data is organized in eight 8192 bit blocks.
(3) BF-B 1223 (Yellow)
I was not able to positively identify this integrated circuit. There is a possibility that it is the 8-pin Text-to-Speech (TTS) IC shown in the schematic.
In the second radio I opened, the IC in the same spot was labeled "LT-ZY606". I have never seen an 8-pin TTS IC, and wouldn't have suspected it to be the TTS IC except for the 8-pin IC in the schematic labeled "Voice."
Readers—if you know what IC this is, please let me know and I'll gladly update the article.
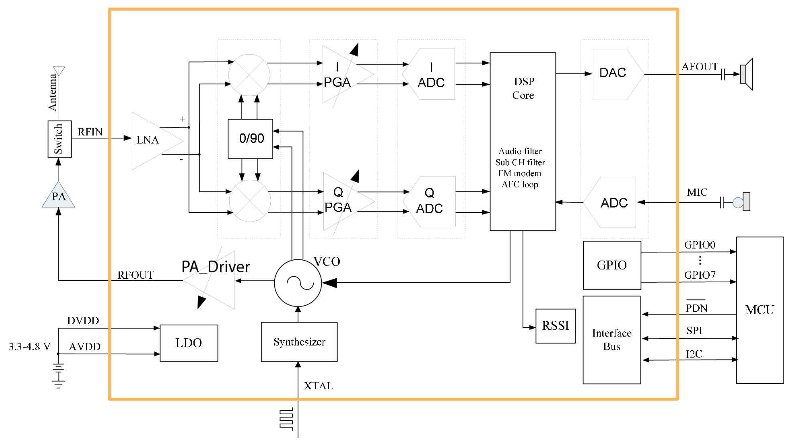
(4) AT1846S (Green)
This is a single chip transceiver IC. I was unable to find datasheets or information for the AT1846S, but the RDA1846 yields multiple results.
AT1846 Transceiver IC block diagram from its datasheet. Image courtesy of RDA Microelectronics. Click to enlarge.
This chip is controlled by the main microprocessor through I²C and is responsible for the complete conversion from voice to radio and from radio to voice. This is the IC that provides the core functionality of the radio.
(5) RDA 5802 (Blue)
This is an FM radio tuner circuit that allows users to tune to the broadcast radio bands for reception only. It is controlled by the main microcontroller through I²C.

RDA 5802 block diagram. Image courtesy of RDA Microelectronics
(6) LM358L (Purple)
This is a dual channel operation amplifier. The second radio had substituted a 2904 op-amp where the 358 once was. This IC presumably amplifies the analog signal from the electret microphone that is nearby.

Image courtesy of Unisonic Technologies Co.
(7) TDA2822 (Orange)
Low Voltage Power Amplifier
This is a dual audio power amplifier that is of similar design to a typical operational amplifier. Due to its location on the board, this IC presumably amplifies external microphone input and external speaker output.
(8) Blob on Chip (Pink)
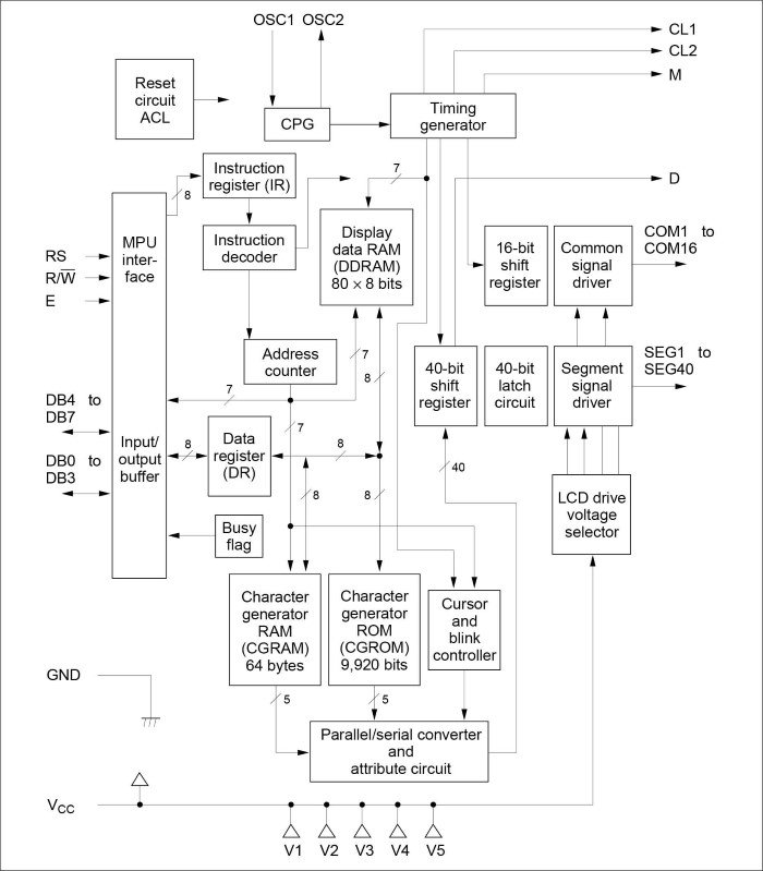
Hitachi HD44780 LCD Controller / Driver
This display driver has been around since the late 80s. It interfaces microprocessors and Liquid Crystal Displays to show all manner of information in a variety of display sizes and a multitude of fonts.
You have encountered Liquid Crystal Displays controlled by this IC at some point in your life. It handles all of the display functions which allows the microprocessor to be free to do other things.

Image courtesy of Sparkfun
Conclusion
If you purchase one of these, do yourself a favor and purchase a programming cable because the existing menu system on the radio is time-consuming to navigate. You can download the free program CHIRP to program the radio from your personal computer.
Featured graphic includes an image courtesy of Amazon.
Next Teardown: Mercury Remote-Controlled Socket


