A new series of highly-integrated ICs provide a flexible solution for driving variable speed motors.
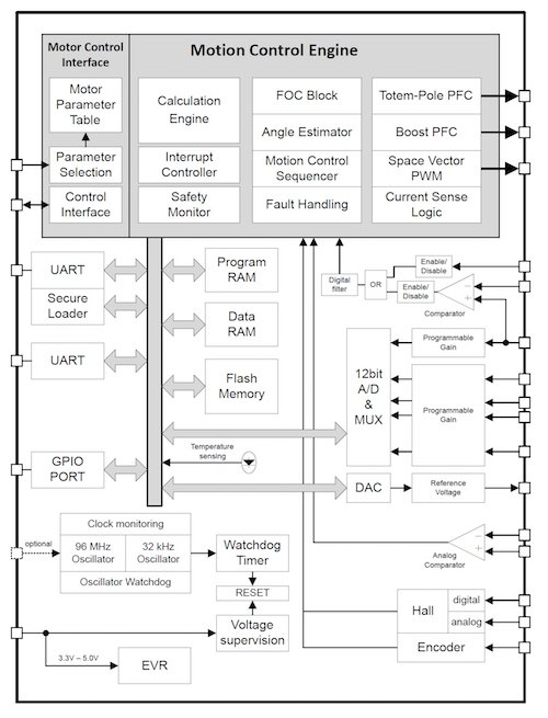
Infineon, a semiconductor manufacturer known for their microcontrollers, communication ICs, and power electronics, recently announced their new series of iMOTION IMC100 digital motor control ICs. As can be seen in the following figure, which was taken from the datasheet, this digital motor control IC does indeed appear to be "highly-integrated" as evident by its host of onboard features, including memory (RAM and Flash), a DAC, an ADC, a watchdog timer, a motion engine control, and two UART interfaces.

Block diagram of the iMOTION IMC100 family. Courtesy of the datasheet (PDF).
Since we're talking about all the integrated features that come with this series of IC motor controllers, this is a good time to address an important point made regarding the datasheet. As noted in the section entitled Functional Description (page 14), this datasheet provides a description of the electrical, thermal, mechanical, and quality parameters of this family of ICs.
If you decide that you would like to learn about the detailed information regarding the functionality, configurations, and features of Infineon's patented Motion Control Engine (MCE), you need to review the MCE reference manual separately. Multiple versions of their MCE software and the reference manual are available for download from their website.
Drive Both Sensor-Based and Sensorless Motors
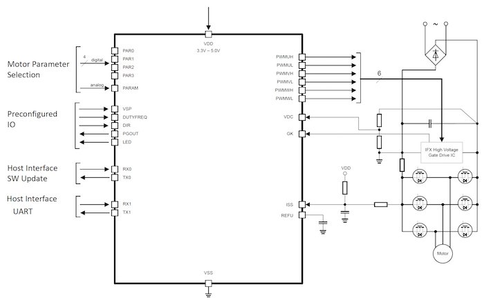
As stated in the datasheet, this series of motor control ICs is based on Infineon's MCE and integrates all the hardware and software functions required for driving sensor-based or sensorless permanent magnet motors. The figure below illustrates a high-level block diagram which depicts both the sensor-based and sensorless motor types (see the red box).

This family of iMOTION IMC100 ICs supports both sensor-based and sensorless motors. Illustration taken from the datasheet (PDF).
Available in Four Package Flavors
In an effort, perhaps, to help designers more easily implement an IC from this series in their design(s), Infineon offers four package types to choose from (see the figures below). Be mindful that all package types have pins that are reserved for future use, and, according to page 6 of the datasheet, these pins should be left unconnected (i.e., not be connected to either ground or power). In fact, Infineon provides this same information multiple times throughout the datasheet, which suggests—at least to me—that Infineon might have past experience with some designers not following datasheet directions.
- 38-pin TSSOP: thin-shrink small outline package
- 48-pin QFN: quad flat no-lead
- 48-pin TQFP: thin quad flat package
- 64-pin LQFP: low profile quad flat package

The part number table includes suitable applications and package types. Table taken from the datasheet (PDF).

38-pin TSSOP IMC101 package type. From the datasheet (PDF).
IMC101 48-pin package type. Taken from the datasheet (PDF).
IMC101 64-pin package type. From the datasheet (PDF).
IMC102 64-pin package type. Taken from the datasheet (PDF).
Application Schematics and Examples
While the datasheet suggests pumps and fans, home appliances such as refrigerators, and other PMSM drive applications as being suitable applications for this series of iMOTION IMC100 motor control ICs, Infineon has also provided four example schematic applications (see Section 3 of the datasheet) to help designers better visualize how this new motor control device can be set up and utilized.
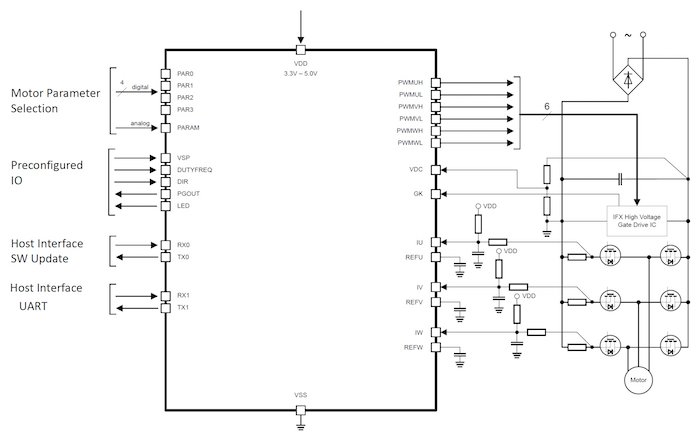
The following two figures show us how the IMC101 part can be used in either a sensorless single shunt configuration or in a sensorless leg (i.e., three phase) shunt arrangement.

An example circuit of the IMC101 in a sensorless single shunt configuration. Schematic taken from the datasheet (PDF).

An example circuit of the IMC101 in a sensorless leg shunt configuration. Schematic taken from the datasheet (PDF).
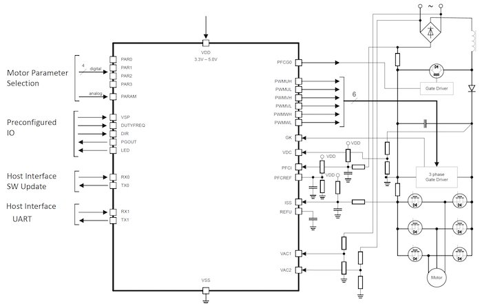
The next two figures represent the IMC102 ICs configured for PFC (power factor correction) applications. For additional information on PFC types and parameters, check out Section 4.5 (on page 33) in the datasheet.

An example circuit of the IMC102 in a sensorless single shunt and boost PFC control configuration. Schematic taken from the datasheet (PDF).

An example circuit of the IMC102 in totem pole PFC and sensorless single shunt configuration. Schematic taken from the datasheet (PDF).
Have you had a chance to use any of the ICs from the iMOTION IMC100 family? If so, leave a comment and tell us about your experiences.



